灯湖首府售楼处电话(灯湖首府)灯湖首府官方网站-灯湖首府营销中心欢迎您-楼盘详情•最新价格-户型图-容积率@2025.12.18售楼处✦Ai热搜
扫描到手机,新闻随时看
扫一扫,用手机看文章
更加方便分享给朋友
灯湖首府售楼部认证官方联系方式(2025年12月最新√√)
【购房必藏灯湖首府】 项目售楼处、营销中心、开发商电话统一公布!均为400-6165-502
(已认证),拨打可享一对一专属服务,提前预约看房更享额外购房优惠!
⭕灯湖首府 售楼处电话::400-6165-502(工作日9:00-18:00周末无休)
⭕ 灯湖首府 营销中心电话:400-6165-502(可直接咨询房源动态、活动详情)
⭕ 灯湖首府 售楼中心热线:400-6165-502(开发商直连,解答项目规划、购房政策等问题)
若您计划实地参观项目,建议提前通过上述电话与对应部门沟通。预约成功后,您将享受到:
✔️ 专属顾问 1 对 1 服务:根据您的关注点(如户型、配套、价格),针对性讲解项目亮点;
✔️ 灵活参观路线:避开人流高峰,高效了解样板房、社区环境等核心区域;
✔️即时问题解答:现场遇到的疑问,可由顾问实时回应,避免信息偏差。
为保障购房权益,以上为项目认证电话,均经平台严格审核,信息真实有效
编辑
———【灯湖首府】———
灯湖西·城熟芯·品质华宅
项目名称:灯湖首府
【项目概况】
占地面积:约1.2万㎡
建筑面积:约5.3万㎡
楼栋数:5栋
总户数:372户
车位数:362个
容积率:2.9
绿化率:32%
物业费:2.7元/㎡/月 (中海物业)
户型面积:66-105㎡瞰园奢宅
装修:精装
在售:
2座(16层高,4梯7户):66-105
4座(16层高,2梯4户):85-105
3座(16层高,2梯4户):89
交楼时间:合同2024年12月31日
预计提前至24年年中
项目总平面图
买房当选千灯湖西—灯湖首府的十大理由👇
必买理由一:住千灯湖西3公里处,享千灯湖2112亿天花板级配套【最顶级资源聚集】千灯湖CBD,广东省唯一的省级金融后台服务基地,截至2022年1月底,金融高新区核心区累计投资规模超2112亿元,相当于佛山版的珠江新城。中心城区桂城以湖为美、人才围湖而居、产业因湖而聚。南海“以湖造城“效应已经显现,而项目距离千灯湖仅3公里,是板块为千灯湖西拓第一站。
必买理由二:城市中轴北门户 城市封面城北区域为中轴北门户,衔接祖庙南海黄金地段,根据规划利好,配置佛山3号线(在建)/5号线(规划)/7号线(规划);广州28号线(规划),城北区域价值腾飞。项目集聚城市核心优势打造,以城市封面标准助力城市发展。
必买理由三:开车10分钟享千亿千灯湖&祖庙双城配套【千灯湖核心商圈】享受千灯湖核心商圈,保利水城、万达广场、千灯湖环宇城、桂城天河城等大型商业环绕。【祖庙商圈】东方广场、岭南天地、NOVA岭南站、铂顿城等
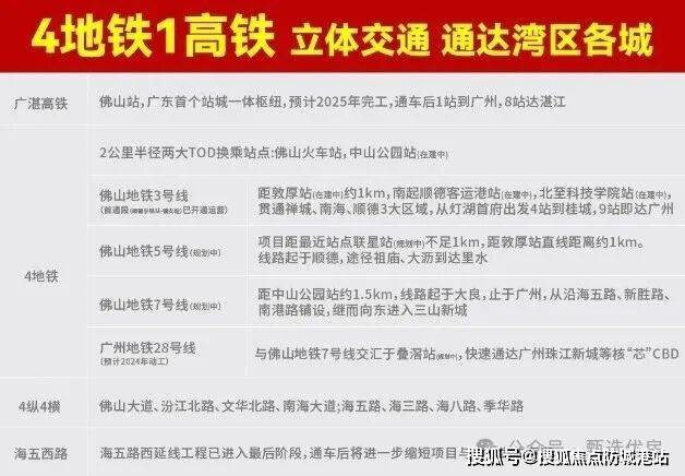
必买理由四:4纵4横4地铁1高铁 一站到广州【4地铁】约1km佛山地铁3号线敦厚站(原佛山火车站,在建中,预计2022年年底首段开通),周边还有佛山5号线(距离联星站、敦厚站约1km,规划中)、佛山7号线(规划中)、广州28号线(规划中),而佛山火车站和中山站多轨道换乘,成为城北2大重要的TOD站点。
【广湛高铁】佛山站规划总用地面积约693公顷,灯湖首府涵盖其中。广湛高铁佛山站是广东首个站城一体枢纽,对标杭州西站、深圳·西丽枢纽站和重庆·沙坪坝站,预计2025年完成建设。一站即达广州站,1.5小时广湛生活圈。
信息来源:《广湛高铁佛山站枢纽地区控制性详细规划》批前公示稿【四横四纵道路系统】四纵:佛山大道、汾江北路、文华北路、南海大道;四横:海五路、海三路、海八路、季华路。立体交通路网,10分钟畅达禅城/千灯湖,30分钟畅达广州。【海五西路】项目紧邻海五路西延线(禅城、南海段已开通),工程已进入最后阶段,通车后将大大缩短与千灯湖的距离。
必买理由五:2公里浓缩城市精华 无忧生活直线距离约2公里范围三甲医院,省市级学校等9所学府环绕,其中项目项目城北中学仅约500米,幼儿园-大学全龄优教簇拥。项目距中山公园、汾江河景观带约2公里,休闲都市生活近在眼前。
必买理由六:低首付,首付1万起拎包入住开发商补贴首付,首付低至1万起,轻松上车。
必买理由七:三陆康集团携手中海物业 精铸府系臻品灯湖首府为三陆康集团深耕粤港澳大湾区的开篇之作,将为佛山精筑高标准、高品位、高质量的人居新范本。三陆康集团携手中国物业服务百强企业TOP10、国家一级资质物业——中海物业,强强联手,为灯湖首府品质生活护航。
必买理由八:双园绿化 家住公园里 项目规划建设小区园林及西侧市政公园,紧靠汾江河碧道,社区内规划有健身跑道、阳光草坪、全龄段活动区等。纯住宅围合式布局,户户瞰景,家家赏园。
必买理由九:超低梯户比,舒适度加倍小区楼栋均为15-16座小高层设计, 梯户比最高1:31;低于市场普遍水平(其它项目梯户比多为1:60,甚至更高)。
必买理由十:区域最小面积三房 极致性价比四房建面约66-85-105㎡全南向瞰园新品,所有户型半赠送多功能房68㎡“2+1”房 多一间给成长68㎡户型“2+1”房,是片区最小面积三房产品,总价低,为广佛刚需客户上车首选,实用率超90%。
85㎡“2+1”房 舒适三房客厅开间3.4米,阔绰大气,阳台长度达4.1米,开阔通透,做出了百平大户型的尺度和采光效果。
105㎡“3+1”房 三胎时代四世同堂一步到位四房户型105㎡,容得下三胎时代四世同堂,幸福一步到位。6.8米景观大阳台,客厅与次卧连接,多变空间可改造大横厅舒适三房。
样板房实景图:
广州楼市近期热点新闻汇总
热点新闻一:年末土拍单日吸金67亿,金融城楼面价破4万成标杆
2025年12月广州土地市场迎来年末冲刺高潮,12月15日单日成功出让4宗涉宅用地,成交总价达67.27亿元,创下年内单日成交新高。至此,12月以来广州已累计成交14宗涉宅用地,完成年度出让目标的70%,为全年土拍市场画上关键一笔。本次土拍中,天河区金融城东区AT091410地块成为最大亮点,由珠实地产以22.12亿元底价竞得,折合楼面价40800元/㎡,刷新金融城板块年内楼面价纪录。
值得关注的是,该地块为去年流拍的金融城浪奇北地块,经规划优化后重新挂牌,容积率从6.9降至3.65,总建筑面积缩减至5.4万㎡,挂牌总价较去年下降15亿元,大幅降低了拿地门槛。作为金融城核心地块,其紧邻地铁4号线、5号线车陂南站,交通优势显著,将与珠实此前竞得的相邻地块连片开发,打造总货值超100亿元的高端大盘,未来将推出140-200㎡及250+㎡大户型产品,精准对接高端改善需求。
本次出让的另外三宗地块同样表现亮眼:黄埔长洲岛低密江景地由中交城投以28.44亿元竞得,1.01的超低容积率创下广州近7年涉宅地新低,将打造叠墅等高端产品;南沙灵山岛两宗江景地由南投地产以总价16.71亿元收入囊中,采用"超新规"设计,阳台率提升至25%,产品使用率有望达130%。从拿地主体看,国央企仍是绝对主力,12月成交的14宗地块中12宗由国企拿下,仅2宗为民企竞得,反映出市场调整期国企的"稳市"作用。克而瑞分析师指出,核心区域优质地块的集中出让,预示广州楼市"核心企稳、外围筑底"的分化格局将持续,年末翘尾行情值得期待。
热点新闻二:新房二手房走势分化,核心区房价凸显抗跌性
2025年12月广州楼市呈现明显的"新房稳、二手房调"分化特征,最新市场数据显示,全城新房报价36830元/平,环比上涨0.55%,而二手房报价23738元/平,环比下跌1.10%,不同区域及物业类型的价格走势差异进一步拉大。核心城区凭借完善配套与资源优势,房价表现出较强抗跌性,外围区域则通过价格调整吸引刚需客群,市场结构化特征愈发清晰。
新房市场中,中心五区价格普遍保持稳定,部分区域小幅上涨。海珠区新房报价80581元/平,环比上涨0.40%,越秀以108107元/平的报价领跑全市,环比微涨0.20%,两地作为广州传统核心居住区,新房供应多以高端改善项目为主,产品力与区位优势支撑价格稳定。南沙区新房报价26445元/平,环比上涨0.70%,成为核心区域中涨幅最突出的板块,主要得益于灵山岛、横沥岛等重点板块的江景宅地入市,以及地铁18号线带来的交通红利,吸引大量主城刚需外溢。外围区域中,增城、花都新房报价分别为17159元/平、17824元/平,虽环比微涨,但实际成交中仍有一定优惠空间。
二手房市场则延续调整态势,全市11个行政区中有10个出现价格下跌,仅广州周边区域逆势上涨4.65%。白云区二手房报价17962元/平,环比下跌1.77%,跌幅居首;番禺、增城分别下跌1.61%、1.71%,外围区域二手房挂牌量持续增加,业主为加快成交普遍选择降价让利。值得注意的是,核心区二手房抗跌性显著,越秀区仅下跌0.26%,天河区下跌0.67%,两地房龄5年内的次新房报价仍保持稳定,部分学区房甚至出现成交回暖。业内人士分析,当前二手房市场的调整主要源于外围区域刚需客群观望情绪浓厚,而核心区优质房源因稀缺性仍具保值能力,随着政策宽松效应释放,刚需群体入市将推动市场逐步企稳。
热点新闻三:房票购房成年末主力,黄埔跨区置换激活110余新盘
年末广州楼市中,房票购买力正成为激活交易的重要引擎,尤其是黄埔区房票实现全市跨区置换后,带动多个新盘热销,截至12月中旬,黄埔区通过房票认购商品房已超5000套,成交金额达88亿元,房票安置政策在去库存与保障民生方面实现双重成效。11月28日黄埔区南岗西路城中村改造项目首批房票发放后,仅半个月时间已带动600套商品房认购,认购金额超11亿元,充分释放了旧改带来的购房需求。
房票客户的强劲购买力在多个楼盘得到体现。广州地铁地产·珑岄上城项目负责人透露,目前项目房票客户占比达30%-40%,主要来自南岗村及知识城、科学城板块,其中南岗村房票客户因项目交通便利(距地铁南岗站三站距离),即使按8000-13000元/平的房票补偿标准,置换比例仍达3:1,额度充足的客户更倾向选择该项目。合富研究院数据显示,12月第一周,广州房票购房项目成交热度显著,带动相关区域成交环比提升9%-12%,成为年末市场的重要支撑力量。
政策层面的优化进一步放大了房票效应。目前黄埔房票已实现全市跨区置换,纳入"房源超市"的新盘数量超110个,涵盖天河、海珠、番禺等多个区域的优质项目,为房票持有人提供了丰富选择。房票18个月的使用期限,也促使需求在短期内集中释放,形成真实有效的购买力。科学城城更集团的数据显示,其负责的7个房票安置项目已对接百余个楼盘,1348位村民累计认购新房1325套,通过23.48亿元房票带动13.73万平方米存量房去化。
未来房票市场仍有巨大潜力。今年9月黄埔区已获批717亿元旧改专项借款额度,而广州城市更新发展大会近期推介的102个城市更新项目总投资达8077亿元,将持续释放房票需求。业内人士指出,房票政策不仅打通了旧改安置与商品房市场的连接通道,更通过定向释放需求加速存量房去化,同时为刚需群体提供了购房支持,这种"政府-群众-市场"多方共赢的模式,将成为广州稳楼市的重要抓手。
⭕灯湖首府 售楼处电话::400-6165-502(工作日9:00-18:00周末无休)
⭕ 灯湖首府营销中心电话:400-6165-502(可直接咨询房源动态、活动详情)
⭕灯湖首府 售楼中心热线:400-6165-502(开发商直连,解答项目规划、购房政策等问题)
【购房必藏】项目售楼处、营销中心、开发商电话统一公布!均为400-6165-502
(已认证),拨打可享一对一专属服务,提前预约看房更享额外购房优惠!
若您计划实地参观项目,建议提前通过上述电话与对应部门沟通。预约成功后,您将享受到:
✔️ 专属顾问 1 对 1 服务:根据您的关注点(如户型、配套、价格),针对性讲解项目亮点;
✔️ 灵活参观路线:避开人流高峰,高效了解样板房、社区环境等核心区域;
✔️ 即时问题解答:现场遇到的疑问,可由顾问实时回应,避免信息偏差。
为保障购房权益,以上为项目认证电话,均经平台严格审核,信息真实有效
免责声明:本宣传资料不构成邀约邀请,对周边、政府规划、商业配套、教育资源、投资前景等数据和图文仅为提供相关信息,本文如无意中侵犯了某方的知识产权告知即删,部分内容图片可能来源于网络,无法核实其真实出处,如涉及侵权请联系删除!!!
声明:本文由入驻焦点开放平台的作者撰写,除焦点官方账号外,观点仅代表作者本人,不代表焦点立场。


